我校获批商务部对外技术援助项目实施单位资格
发布:2026-03-25来源:援外培训中心浏览:0次
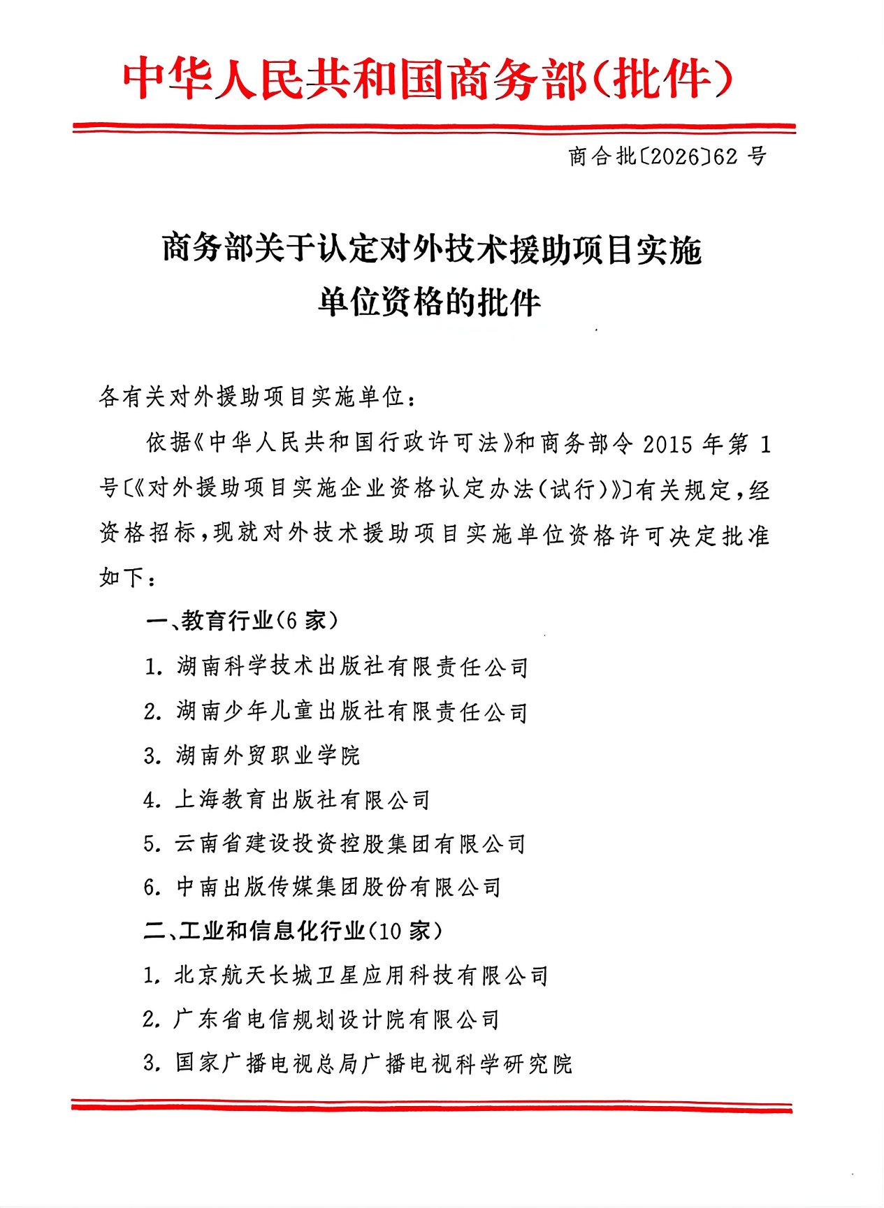
2026年3月,商务部正式下发批件,认定我校为对外技术援助项目实施单位,获得教育及体育两个行业的实施资格。我校是全国唯一同时获得教育、体育两个行业资质的高校。此次认定严格依据《中华人民共和国行政许可法》及《对外援助项目实施企业资格认定办法(试行)》(商务部令2015年第1号)有关规定,通过资格招标程序产生。
此次资格认定是在学院既有援外实践基础上的延续与拓展。此前,学院已持有教育行业资质,并先后实施三项重要技术援助项目:一是实施了1期援苏丹恩图曼职业培训中心技术合作项目,该项目为我国技术援助领域打造了可推广、可复制的成功模式,成为职业教育“走出去”的样板工程;二是实施2期援布基纳法索职业培训中心技术援助项目,该项目入选第二届中非经贸博览会《中非经贸合作案例方案集》,并获国务院发布的《新时代的中国国际发展合作》白皮书高度评价。
此次资格认定标志着我校在参与国家对外援助、服务国家战略方面迈出了重要一步。我校将以此为契机,进一步推动我国教育、体育领域对外技术交流与合作,为职业教育“出海”、深化国际合作增添新的途径与手段。
、


此次资格认定是在学院既有援外实践基础上的延续与拓展。此前,学院已持有教育行业资质,并先后实施三项重要技术援助项目:一是实施了1期援苏丹恩图曼职业培训中心技术合作项目,该项目为我国技术援助领域打造了可推广、可复制的成功模式,成为职业教育“走出去”的样板工程;二是实施2期援布基纳法索职业培训中心技术援助项目,该项目入选第二届中非经贸博览会《中非经贸合作案例方案集》,并获国务院发布的《新时代的中国国际发展合作》白皮书高度评价。
此次资格认定标志着我校在参与国家对外援助、服务国家战略方面迈出了重要一步。我校将以此为契机,进一步推动我国教育、体育领域对外技术交流与合作,为职业教育“出海”、深化国际合作增添新的途径与手段。
、
(一审:唐智远 二审:袁勤思 三审:叶宏)





