青春“百”事(三)|经济贸易学院学工党支部组织开展“探索职业之路,规划精彩人生”职业探索活动
来源:未知 时间:2025-08-11
(通讯员 唐宝银)为助力大学生在竞争激烈的就业市场中明确职业方向、提升职业素养。经济贸易学院学工党支部于2025年8月1日至11日开展了“探索职业之路,规划精彩人生”主题职业探索活动。经济贸易学院学工党支部党员、第五期先锋营全体成员及2025年第一批入党积极分子参与此次活动。
同学们逮住教思政的“老班”和跑物流的“老司机”,一人一杯奶茶聊了一下午:老班手把手教“把大道理讲成小故事”,老司机指着货架说“别小看扫码枪,扫得快也是本事”。回宿舍,大家把笔记塞进手机备忘录,又凑成几页PPT。以前以为“当老师靠嘴、干物流靠腿”,现在懂了还得会写教案、会用电脑。有人悄悄在便利贴上写下“先练普通话,再学Excel”,心里顿时有了清晰的下一步。

▲线下访谈交流现场
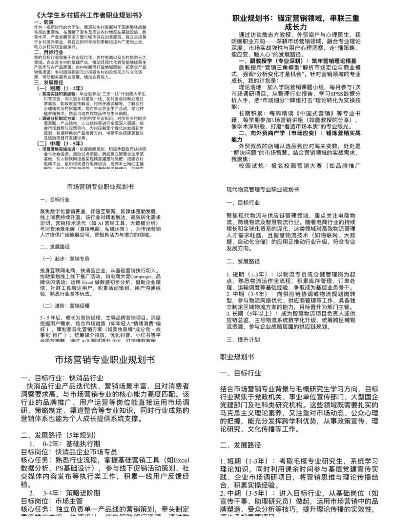
在此基础上,大家结合自身专业制定职业规划。23级市场营销1班包桂萍同学以访谈内容为依据,规划从基础岗位到行业骨干的发展路径,并从学业、技能、实践、人脉四方面提出提升计划。

▲部分同学职业规划书分享
此次活动帮助同学们明确了职业发展方向,提升了职业规划能力与就业竞争力。经济贸易学院学工党支部以此次活动为契机,切实履行立德树人职责,为同学们的职业发展提供了切实有效的指导,致力于培养有目标、有规划、有能力的青年人才。
- 上一篇:赓续英雄志(五)|经济贸易学院学工党支部组织开展“左权——太行山上的抗日丰碑”主题党日活动
- 下一篇:没有了



